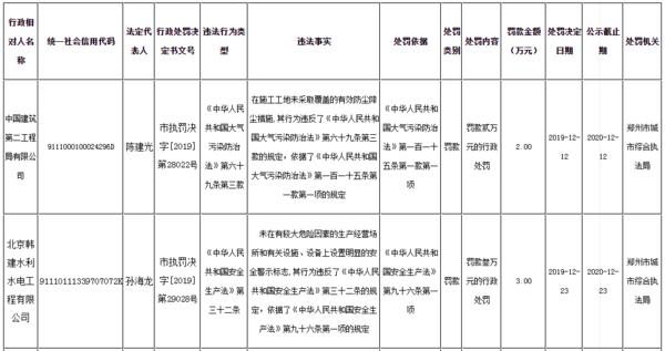
1月2日,记者从郑州市城市管理局获悉,最新一批行政处罚公示,中国建筑第二工程局有限公司、北京韩建水利水电工程有限公司、郑州铁路建设有限公司三家工程企业遭处罚,罚款金额共计22.5万余元。
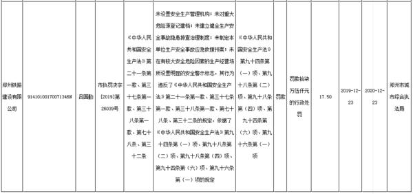
罚单显示,郑州铁路建设有限公司因未设置安全生产管理机构;未对重大危险源登记建档,未建立健全生产安全事故隐患排查治理制度,未制定本单位生产安全事故应急救援预案,未在有较大安全危险因素的生产经营场所设置明显的安全警示标志,被罚款17.5万元,罚款金额最多。


武汉中弘精密机械1月2日,记者从郑州市城市管理局获悉,最新一批行政处罚公示,中国建筑第二工程局有限公司、北京韩建水利水电工程有限公司、郑州铁路建设有限公司三家工程企业遭处罚,罚款金额共计22.5万余元。
罚单显示,郑州铁路建设有限公司因未设置安全生产管理机构;未对重大危险源登记建档,未建立健全生产安全事故隐患排查治理制度,未制定本单位生产安全事故应急救援预案,未在有较大安全危险因素的生产经营场所设置明显的安全警示标志,被罚款17.5万元,罚款金额最多。

